Félautomata MT-07 szerepek a Yamaha tervei között
2024.04.26. 07:07
Egy szabadalomból derült ki, hogy a Yamaha követi a Hondát, és CBR650R-hez rendelhető E-Clutch-hoz hasonló félautomata rendszert fejlesztenek az MT-07 számára.
Írta: Zomborácz Iván
A Honda az idei évre frissített CB650R-ben és a CBR650R-ben mutatta be az új E-Clutch rendszerét, amely a duplakuplungos DCT-nek az olcsó és egyszerű alternatívája - nagyon puritán módon összefoglalva egy automata kuplungról van szó. Maga az ötlet nem új, volt ilyen annak idején a Yamaha FJR1300-hoz is, ami nem volt különösebben jó, készített utólag beépíthető röpsúlyos kuplungokat a Rekluse nevű cég is - és az ő megoldásukat vette meg az MV Agusta is, amikor a Turismo Velocéhez extraként megrendelhető lett a Smart Clutch System. Ezek a felhasználó szempontjából igen hasonlóan működnek: bár van fizikailag kuplungkar, azt nem kell feltétlenül használni, legfeljebb elinduláshoz, megálláshoz és finom manővereknél, viszont a sebességet a motorosnak kell pakolnia, megállásnál a motor nem fogja automatikusan visszarakni hatosból egyesbe.

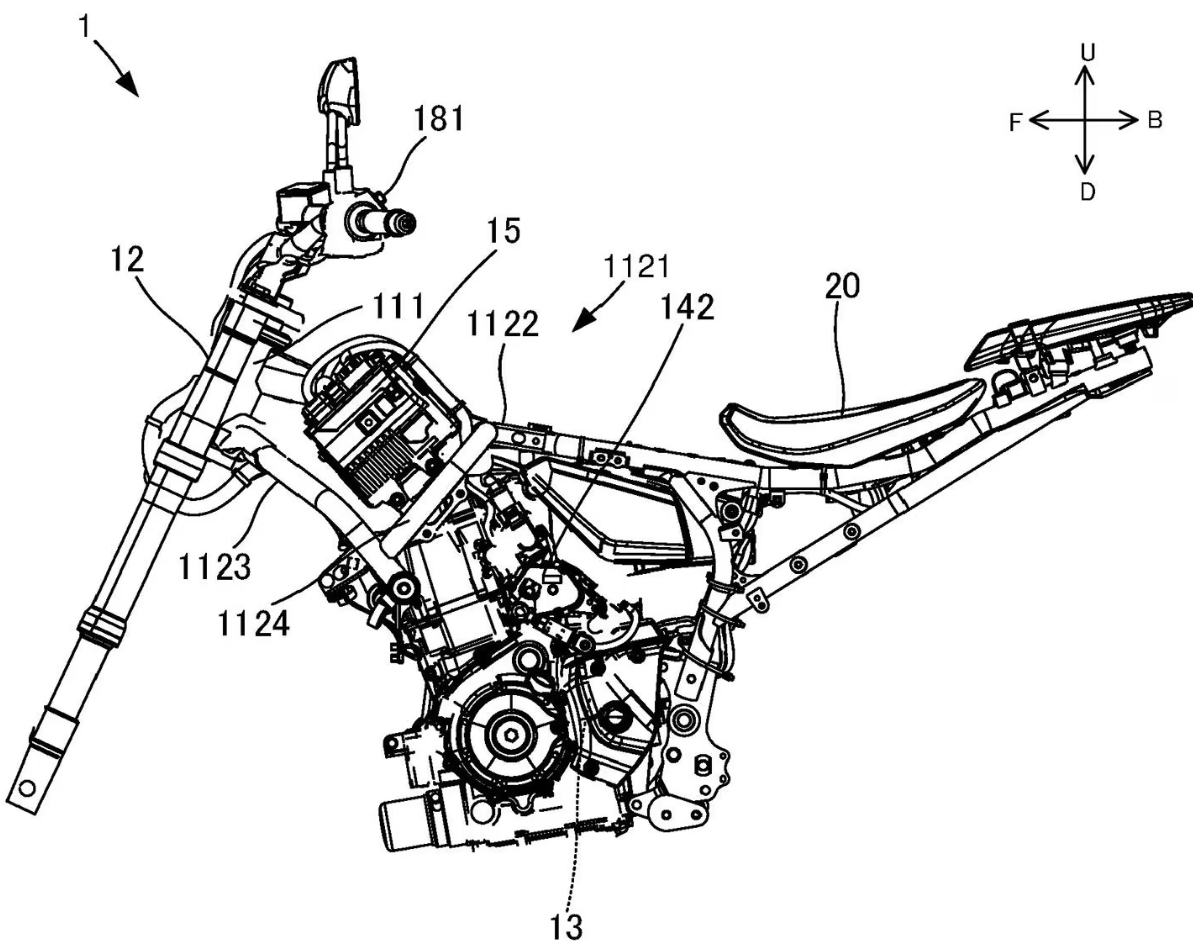
A Yamaha legújabb szabadalmában azt látjuk, hogy a Honda E-Clutch rendszeréhez hasonlót védettek le, melynek a bemutatásához az MT-07-et használták a rajzokon. Fontos különbség, hogy míg a Hondánál a váltópedál és a kuplungkar megmaradt, a Yamaha egy hagyományosabb félautomata rendszert rajzolt meg, és a váltó a markolat mellé szerelt gombokkal működtethető - részleteiben a 2006-os FJR1300 YCC-S félautomata rendszerére emlékeztet, szemmel láthatóan annak az ötletét vették alapul. A Yamaha szabadalma egyébként nem magának a félautomata váltás koncepciójával foglalkozik, hanem a működtetés és a vezérlőelektronika elrendezésével.
Ami a mi szempontunkból igazi újítás, hogy most nem egy zászlóshajóra szerelik a megoldást, hanem egy lényegesen szerényebb motort használnak a szabadalmi beadványon - amely, mit ad az ég, a Honda CB650R közvetlen riválisa. Mivel az MT-07 az R7-tel, az XSR700-zal és Ténéré 700-zal közös platformra épül, adja magát, hogy akár már a következő modellfrissítésnél mind a négy típus megkapja ezt a félautomata rendszert.
A Yamaha félautomata váltójának a működése az abrák alapján igen egyértelmű, a bal oldali markolatnál fel-le gombokkal lehet gangolni, a váltást pedig két elektronikus egység végzi, egy a blokk jobb oldalán kuplungol, egy pedig a bal oldalon a váltót lépteti. Bár nem derül ki egyértelműen, de a Yamaha szabadalma akár teljesen automata módban is működhet.

A szabadalmi rajzot átnézve kiderül még néhány érdekesség. A képeken látható MT-07 váza eltér a mostani és az előző kiadásokétól, ahogyan a tank, az ülés és a teleszkóp is - ez utóbbi egy fordított egység, olyasmi, mint amit az R7-ben is látni. Mielőtt bárki aggódni kezdene a kapcsolási élmény elveszítése miatt, jelzem, hogy ez - akárcsak a Hondánál - egy feláras extra lesz, nem kötelező elem.
Commentaire
Il n'y a pas encore de commentaire







